Our organisation
Research with a mission
QuTech is a mission-driven interfaculty research institute, formally founded in 2015 by Delft University of Technology (TU Delft) then together with the Netherlands Organisation for Applied Scientific Research (TNO). Currently both the Faculty of Applied Sciences and the Faculty of Electrical Engineering, Mathematics and Computer Sciences are involved in QuTech.
Both new quantum insights, as the concrete development of scalable hardware and software layers, are essential for fulfilling the potential of quantum computing and the quantum internet. At QuTech, we focus on developing the full stack of quantum applications, including new or improved qubit technologies. Our research and engineering efforts are structured around three mission-driven divisions.
On this page, you can read more about our:
Governance
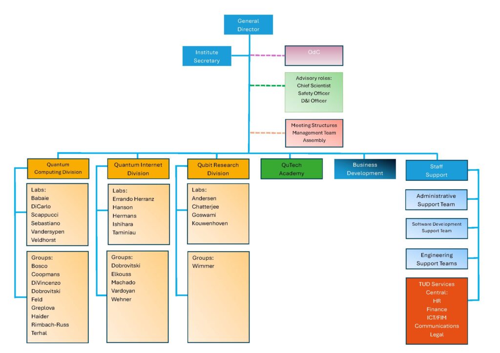
Since 1 January 2025, QuTech is governed by a General Director, who is integrally responsible for research direction, business development, collaboration within and beyond the university, and operations. Kees Eijkel serves as the General Director. He is supported by an Institute Secretary and a Management Team. The QuTech General Director reports directly to the TU Delft Executive Board.
Lieven Vandersypen serves as QuTech’s Chief Scientist, advising on research related matters and research integrity. The Chief Scientist represents QuTech externally in scientific matters.
Organisational Chart

Our history
A long tradition of excellence
The decision to establish QuTech was presented in October 2013 after an extensive internal and external consultation process. At that time, Delft already had a very strong scientific competence in quantum information solid-state physics. This was a result of a long tradition of excellence in quantum and nanoscience, fuelled by strategic investments by the university and NWO (in particular through a FOM Focus Group 2004-2013).
In 2012, a consortium of TU Delft and Leiden University was awarded an ERC Synergy Grant for a Quantum Computing Lab, providing an excellent basis for strongly synergetic research between the Delft scientific groups of Prof. Leo Kouwenhoven, Prof. Ronald Hanson, Prof. Lieven Vandersypen, and Prof. Leo DiCarlo working on different solid-state qubit technologies, in collaboration with Prof. Carlo Beenakker of Leiden University. To advance this core of excellent quantum information research towards technology, the need was identified to expand the competences through adding other disciplines, including computer science, quantum information theory, and electrical engineering. Moreover, a complementary mindset—applied engineering towards higher technology readiness levels (TRL)—was desirable. This starting point was written down in a proposal for QuTech, resonating within the faculties and with the Ministry of Economic Affairs, TNO, and NWO.
In 2014, QuTech was awarded the National Icon status by the Dutch government because of its pioneering and innovative character, the economic potential for the Netherlands, and its possible contribution to major social challenges such as energy supply and safety.
The partner covenant of QuTech, signed on 1 June 2015, marked the formal start of the QuTech organisation. In this covenant, the Minister of Economic Affairs, the Minister of Education, Culture and Science, TU Delft, TNO, and NWO undersigned their intention to support QuTech for the period 2015-2025. Holland High Tech (TKI HTSM), one of the nine top sectors supported by the Dutch government, is also a partner in the covenant QuTech, aimed at strengthening the Dutch international position through cooperation between companies, research institutes, and government.

